联系我们
|
微信
微信号:forhong
扫一扫 联系我们
您好,欢迎访问厦门简包新材料科技有限公司主页!
洪先生 18559668277
网站首页
关于我们
企业文化
加入我们
销售网络
新闻中心
公司动态
行业动态
产品中心
珍珠棉
PE 袋
缠绕膜
胶 带
纸制品
其它包装产品
海 绵
服务案例
资质报告
在线留言
产品优势
联系我们
资质报告
推荐产品
珍珠棉
纸箱
胶带
各种不同颜色 不···
联系我们
联系人:
洪先生
电话:
18559668277
邮箱:
packjb@163.com
地址:
厦门市同安区东纶物流园2号楼5楼A区
在线咨询
首页
>
资质报告
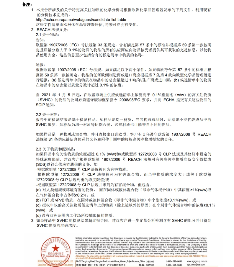
泡棉 Reach 报告 epe foam Reach Report
泡棉 Reach 报告 epe foam Reach Report
发布日期:2021-09-11
浏览次数:
1315
上一篇:
泡棉 卤素 报告 epe foam Halogen Report
下一篇:
热熔胶卤素报告 Hot Glue Halogen Report
18559758277
微信号:
forhong
微信二维码